舍得股权拍卖被质疑“临时改章程”,天洋控股发文解除对政府委托财经热点
■ 撰文/孙涛
● 主编/张喜斌
12月23日,天洋控股集团有限公司(以下简称天洋控股)向四川省遂宁市射洪市人民政府和舍得酒业股份有限公司(以下简称舍得酒业)发文,表示收回此前的表决权、管理权委托,并督促其尽快向投资者和社会公布这一重大改变的信息。
4年前,天洋控股通过竞拍取得四川沱牌舍得集团有限公司(以下简称舍得集团)70%的股权,从而间接控股A股上市公司舍得酒业。随着一系列改革的推行,舍得酒业作为“川酒六朵金花”之一,迅速焕发生机,本次混改也成为四川省首个成功案例。
此后,天洋控股地产项目因政策变故陷入停滞,资金面随即受压,此前贷款逾期和向子公司拆借资金等资金方面问题全面爆发。

(图片来源于网络)
从资金占用开始,舍得酒业接连被实施风险警示,此后董事长、总裁等高层被公安机关立案调查,致使管理层重组。天洋控股重组、融资等计划也相继宣告失败。被迫按照协议将全部股票的表决权、管理权委托给持股30%的射洪市政府。
梦想政府能在危难时刻拉自己一把或保全舍得酒业的管控权,不料该股权迅速进入拍卖程序。射洪市政府在掌控表决权和管理权后,修改舍得集团公司章程及组织相关机构进行的资产评估、竞买日期选择等,都颇受外界质疑。
天洋控股因此担忧其持有的股权被贱卖,此前的混改成果也会随之付诸东流。
担心股权被贱卖
12月16日,四川省遂宁市聚鑫拍卖有限公司对外发布公告称,受蓬溪县人民法院委托,定于2020年12月31日上午10时,在遂宁市公共资源交易服务中心蓬溪县分中心,对天洋控股集团有限公司持有的四川沱牌舍得集团有限公司70%的股权进行公开拍卖。
根据公开信息,竞拍者需满足两个条件,一是符合相关法律法规、司法解释规定的具备完民事行为能力的公民、法人和非法人组织均可参加竞买;二是受让方受让股权后将受四川沱牌舍得集团有限公司公司章程约束。
拍卖机构表示:竞拍人需要在12月28日交8亿元保证金才能购买相关竞买文件。
“3天时间太短,显得太急促了。不但失去了公开拍卖的意义,也很容易流拍。”有业内人士向大白财经观察表示:“12月28日交保证金,才能拿到相关资料,12月31日就要参加拍卖。3天时间看材料,召集专家论证,决策一桩四五十亿元的拍卖事项,而且要预判此后的经营管理等事项,要做定夺,真难下决心。除非对这个企业很熟悉,否则任何决策都显得有些草率。”

舍得酒业发布公告
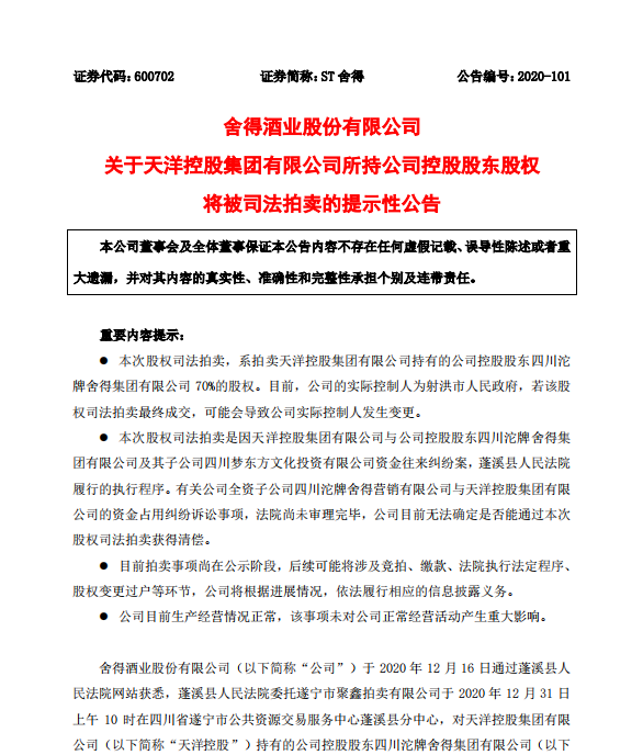
12月17日,舍得酒业发布“关于天洋控股集团有限公司所持公司控股股东股权将被司法拍卖”的提示性公告:沱牌舍得集团及其子公司四川梦东方文化投资有限公司(以下简称四川梦东方)因与天洋控股资金往来事项,于2019年11月4日对天洋控股及相关人员起诉,并申请对天洋控股持有的沱牌舍得集团70%股权和相关人员财产采取诉讼保全措施。因欠款往来次数为三次且时间不同,分属不同合同纠纷,故分别立案起诉,四川省遂宁市中级人民法院经审理后,裁定对天洋控股持有沱牌舍得集团70%的股权分三次予以冻结。
后经双方友好协商,天洋控股与舍得集团及其子公司四川梦东方于2019年12月2日达成和解共识并签订民事调解书。
因天洋控股未按上述民事调解书约定的期限履行支付义务,舍得集团及其子公司四川梦东方向人民法院申请强制执行。现该案进入执行程序,舍得集团及其子公司四川梦东方申请拍卖天洋控股持有的舍得集团70%的股权。
天洋控股高层强调,欠债还钱,天经地义。但应该给出拍卖标的物最新、更精准的基价,也要给意向买家充足的尽调时间和必备的企业材料。
天洋控股高层告诉大白财经观察,遂宁市政府和射洪市政府此前也对天洋控股和舍得酒业推荐了许多重组方,但没有给任何一家提供过完整的尽调资料,以致于尽调基本无法进行。
根据拍卖会资料显示,此次拍卖股权评估报告基准日选定在今年9月30日,舍得集团总资产约76亿元,净资产评估价值约为56.9亿元,天洋控股所持有的70%股权估值约为39.8亿元。
天洋控股高层认为,当时舍得集团所持ST舍得约29.91%的股权对应市值约为28亿元,而现在这项市值如前所述已经超过92亿元(以2020年12月22日总市值计算)。按照市值打折8.5的行业规则计算,本次拍卖的起拍价应该定位70亿元是合理的。
天洋控股高层强调,目前,舍得集团资产价值被严重低估。以底价不足40亿元的起拍价来拍卖价值天洋控股手中近百亿元的股权,显然是对民营企业合法权益的肆意践踏,也是对上市公司舍得酒业广大中小股东利益的巨大侵害。
以酒为媒
公开资料显示,2016年,天洋控股经过203轮激烈竞争,终于以38.22亿元竞得舍得集团70%股权,溢价88.08%,创下四川国企“混改”的最高增值额纪录。从而成为舍得酒业的间接控股股东。射洪市政府持有舍得集团另外30%股权。股权构架变更同时,5224名职工全部得到妥善安置,成为四川省首个酒企“混改”成功案例。

(图片来源于网络)
作为业外资本执掌“川酒六朵金花”中的舍得,天洋系的一举一动皆被业界内外关注。
天洋控股高层解释称,天洋控股作为一家成功的地产企业,收购舍得集团,跨界到白酒行业,其初心是希望让中国白酒成为世界烈酒的核心,以酒为媒,与世界分享舍得智慧。
当年是白酒行业发展的低谷期,资本市场又逢股灾。在这种市场环境之下,天洋控股的出手投资,不只是一股勇气,更多是赋予舍得品牌一种民族情怀。
天洋控股入驻舍得酒业后,立即展开一系列的改革,这家严重亏损的老牌国企酒业公司迅速焕发出新的活力。
2015到2019年,舍得酒业扣非净利润从240万元增长至5亿多元,翻了200多倍;2018、2019年营业收入均超过改制前最高点,分别为22.12亿元和26.5亿元。
世界品牌实验室发布的《中国500最具价值品牌》榜单中,舍得、沱牌双品牌价值从2015年的350.86亿元提升至2020年的1013.04亿元,位列中国白酒行业第三。舍得酒业也是公认的射洪市纳税大户。
据射洪官方数据显示,2019年射洪市地方财政预算收入为12.53亿元,其中税收收入8.52亿元,税收占比为68%。而据“ST舍得”2019年财报显示,仅2019年集团支付各项税费就高达6.90亿元。其中,ST舍得母公司支付的各项税费为4.23亿元。
“品味舍得”更是成为射洪市乃至遂宁市一张靓丽的外宣名片。
天洋控股高层解释说,近年来舍得集团对子公司舍得酒业仍有“一篮子”改革措施,舍得酒不但有舍得、沱牌等知名品牌,还有非常珍贵的批量库存老酒及成熟的营销队伍,通过全面改革解决企业老问题,在目前白酒市场向好的大环境之下,二次焕发生机不是难题。
公司资产负债率近年是有所上升,基本维持在40%左右的低位。2015到2019年,舍得酒业净利率从0.62%提升至20.32%,提升32.7倍;加权资产收益率从0.32%提高到18.07%,提升56.5倍;营业成本占比从49.56%下降到23.8%。可以看得出,改制后舍得酒业的管理效率大幅提升,盈利能力大幅增强,资产负债完全在可控安全区。
大白财经观察了解到,当初天洋控股高溢价收购舍得集团股份,其中部分资金来自于贷款。
“对于这部分欠款的偿还,天洋是很有信心的。”天洋控股工作人员向大白财经观察解释,集团在燕郊的项目和在北京房山的超级蜂巢项目,两处大型地产项目接连遭遇官方政策变动,致使项目暂时停工,导致该项目建设和销售受到障碍,从而形成还款压力,后期又遇到疫情影响,诸多不利因素造成集团资金面吃紧。
舍得酒业今年回复上交所问询函时曾说明,天洋控股自2020年3月份开始沟通还款方案,采取包括资产出售和融资替换的方式解决。另外天洋控股已经与多家国有企业积极沟通,争取尽快达成合作。同时贷款抵押项目资产状况良好,保守估值为46亿以上,足以覆盖本项目融资额度25.1亿元。
发文收回委托
2019年11月4日,舍得集团及其子公司四川梦东方因与天洋控股资金往来事项,对天洋控股及相关人员提起诉讼,并申请对天洋控股持有的舍得集团70%股权和相关人员财产采取诉讼保全措施。
今年9月16日晚间,舍得酒业也曾发布公告称,公司可能存在实际控制人变更的风险。原因在于,公司间接控股股东天洋控股所持公司直接控股股东舍得集团70%股权先后多次被采取司法保全措施。
大白财经观察了解到,天洋控股目前欠款主要为当初收购舍得集团股权贷款余额大约12.896亿元。天洋控股及其关联方自2019年来,存在占用上市公司资金的情形,仍然有4.75亿元资金未能归还。
天洋控股向大白财经观察表示,集团正在谋求重组或融资解决欠款逾期问题。虽然进展不大,但是一旦突破,上述欠款都将迎刃而解。而且集团仍有固定资产存在,还未到资不抵债的地步。孰料在集团陷入困局之时,射洪市政府此后的一系列表现,也让天洋控股感觉到是在趁火打劫。
今年9月17日,舍得酒业发布公告称,于2020年9月17日接到射洪市公安机关通知,公司财务负责人李富全先生因涉嫌背信损害上市公司利益罪于2020年9月17日被公安机关采取强制措施,相关事项尚待公安机关进一步调查。公司将积极配合公安机关的相关调查。此后,公司多人遭到警方控制,接受调查。
“射洪市政府推动法院开展强制执行后,引起了金融机构恐慌,纷纷宣布天洋未到期的债务提前到期,同时引发了舍得集团的多轮查封,进一步造成了天洋的损失以及对上市公司的不利影响。”天洋控股工作人员说:天洋主导的重组和融资因此宣告失败。
此后,天洋控股按照2019年6月27日的书面承诺,向射洪市政府交出全部股票的表决权和管理权。
不料,之后发生的事情出乎集团预料和初衷,天洋控股的所有股权迅速进入司法拍卖程序。
天洋控股获悉,拍卖公告中竞买人条件要求“受让方受让股权后将受四川沱牌舍得集团有限公司公司章程约束,请竞买人详细了解公司相关制度和章程”,而射洪市政府于发布拍卖公告前一天(2020年12月15日),在未召开股东会、未通知大股东天洋控股的情况下,私自修改了舍得集团公司章程。
新的章程扩大了股东会的权力,多达11条特别决议均需股东会100%投票通过,而可按照出资比例过半数通过的普通决议仅有5条;在董事会7个董事的名额分配上,政府以30%股权可以委派3名董事,天洋控股或未来的新股东以70%的股权仅可委派3名董事,另设1名职工董事,射洪市政府事实上可以全面操控董事会;董事会需要在射洪市政府推荐下任命公司总裁。
据天眼查数据显示,12月15日,舍得集团的确修改了多项公司章程。
天洋控股高层告诉大白财经观察,集团最初交出所有股票的投票权和管理权,以示兑现集团还款逾期承诺的诚意,也希望政府能帮集团度过暂时的危机,即使政府不在这个时候拉企业一把,起码也应把天洋控股所持股权卖一个公道的价格。但是从政府接手后,在天洋控股高层及委派人员不知情的情况下,连续出了舍得集团公司章程被修改、天洋控股股权评估基准价太低、拍卖活动从竞拍报名到参加拍卖只有3天时间等一系列“甩锅”的行动。
对于上述行为,射洪市政府、市国资公司在接受媒体采访时,均表示详细情况向对方询问。

天洋控股发函声明解除委托
12月23日,天洋控股正式发函声明解除对射洪市政府关于天洋控股持有的舍得集团70%股权对应的表决权和管理权的委托。
12月25日,天洋控股再次向射洪市政府和舍得酒业表示,将这一重大消息对外做信息披露。

天洋控股通知函
12月27日晚间,舍得酒业有关负责人告诉大白财经观察,公司已经获悉天洋控股要收回此前移交给射洪市政府持有的舍得集团70%股权对应的表决权和管理权的委托,因为此事件重大,为了审慎起见,目前正在和天洋控股的相关部门对接核实相关原因。确认核实后,如果确属公开信息,一定按规定公布。
天洋控股称,向射洪市政府发文,表明收回表决权和管理权已经三四天了,但尚未收到对方的回复,“12月28日,也就是今天,拍卖开始报名。但是集团质疑的相关事项,看不出有整改的迹象”。天洋控股工作人员表示,集团目前正在向证监会反映相关情况。
-
-
-
“追风逐鹭”畅享驾趣 哈弗F7/F7x潮智中国
踏春而行燃擎厦门,哈弗F7/F7x畅享驾趣,开启潮智之旅。2021年3月23日,哈弗F7/F7x潮智中国行场..
要闻解读
-
-
-
-
聚焦|DFC五洲御瓷参加北京市旅游行业协
1月14日,由北京市旅游行业协会饭店分会主办,北京比利信息技术有限公司、北京酷讯科技有..
要闻解读
-
-
-
-
江苏自贸区南京片区放开金融准入尺度
(记者 申冉)“入区的台资银行正在确认股东,随后将报批筹建;台资证券方面,也已和台湾相..
要闻解读
-
-
-
-
方快携《涂装生产热水系统解决方案》受
▲2019中国涂装产业年会(北京) 12月14日-12月16日,为期三天的2019中国涂装产业年会暨新型涂..
综合产经
-
-
-
-
Moka主办人力资源管理大会|零售、教育行
Moka主办人力资源管理大会|零售、教育行业HR大佬畅谈-Moka..
综合产经
-
-
-
-
蛋壳公寓荣获“最爱人才雇主”奖 人才引
近日,由BOSS直聘主办的“认真最美”——ECHO2020年度合作伙伴大会在京举办。..
综合产经
-
-
-
-
做餐饮零售业的连接器,餐道亮相2020外卖
12月17日,由美团主办的2020外卖产业大会在京举行。大会以“激活生态,链接未来”为主题,致..
综合产经
-
-
-
-
2019年国际第三代半导体专业赛圆满落幕
11月30日,2019年中国创新创业大赛国际第三代半导体专业赛(简称大赛)全球总决赛颁奖典礼成功..
综合产经
-
-
-
-
12月18日外汇市场欧盘交易时段交易提醒
最新行情截至北京时间15:30①现货黄金日内涨0.1%,..
财经热点
-
-
-
-
豪德指数-----新手理财聪明之选
中美贸易战仍在僵持,贸易战给全球经济带来挑战。中国经济不仅有外部压力,也在经历内部的转..
全民理财
-